普發現金變大了 銀行抽機票、超商推折扣券
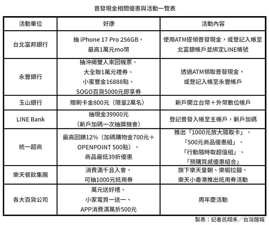
普發1萬元帶動消費,銀行、超商與餐飲業等都推出活動!包括北富銀抽蘋果手機、永豐銀抽沖繩來回機票、玉山銀抽刷卡金與LINE Bank抽現金等;統一超商則推出最高回饋12%消費優惠、商品組,樂天旗下餐飲集團則可加入會員送抵用券,近日也恰逢百貨公司周年慶,也有「萬元組合」、小家電買一送一等活動,民眾要仔細評估。
到銀行領錢可抽獎
普發現金最快11月11日開始入帳,許多民眾已經開始盤算要怎麼花,有民眾想買電視機,也有四口之家指出,領到4萬可以做很多事情。各家銀行、餐廳也陸續提出優惠方案,例如使用台北富邦銀行ATM提領現金,或選擇登記入帳至北銀帳戶,並在活動前綁定Line帳號者,可以抽iPhone 17 Pro 256GB與最高1萬元mo幣。
另外,若透過永豐銀行ATM領取普發一萬,即可抽台北-日本沖繩雙人來回機票與大全聯1萬元禮券,若登記入帳選擇到永豐銀帳戶,還有機會獲得小蜜豐金(永豐銀的數位點數)16888點或SOGO百貨5000元即享券;只要是玉山數位帳戶新朋友,且符合玉山全新存戶定義者,首次且同時開立台幣+外幣數位帳戶,就會加碼贈送刷卡金800元,限量2萬名。
購物金與抵用券
統一超商推出四大優惠方案,包含「1000元放大隨取卡」、「500元商品優惠組」、「行動隨時取超值組」、「預購質感優惠組合」。11月5日至12月31日期間,購買1000元放大隨取卡,單張最高可以消費1070元,若將普發的1萬元都拿來買隨取卡,共可獲得加碼購物金700元及OPENPOINT點數500點,相當於回饋12%。
「500元商品優惠組」則可享有各類商品組合最低39折優惠,行動隨時取超值組則是針對面膜、統一麵包、波蜜果菜汁等商品享有優惠價,且還能分批取貨、跨店領取;樂天餐飲集團則宣布,旗下樂天皇朝、樂蝦拉麵、樂天小香港三個品牌,搶先推出「滿千送千」限時加碼活動,11月前往門市消費滿千加入會員,就能抽千元抵用券。
逢百貨公司周年慶
LINE Bank表示,10月28日起至12月31日止,凡設定普發登記入帳到LINE Bank主帳戶,且有成功入帳,就能賺到1次39900元現金抽獎機會,若是新戶可再加碼1次抽獎機會;另外,近日也恰逢百貨公司周年慶,各家百貨公司也有推出如「萬元送好禮」、小家電「買一送一」與APP消費滿萬折500等活動。
- 記者:台灣醒報呂翔禾
- 更多生活新聞 »

